Arkanjo 0.2
A tool for find code duplicated functions in codebases
Loading...
Searching...
No Matches
base.hpp File Reference
#include <unordered_map>
#include <functional>
#include <string>
#include <arkanjo/utils/utils.hpp>
+ Include dependency graph for base.hpp:
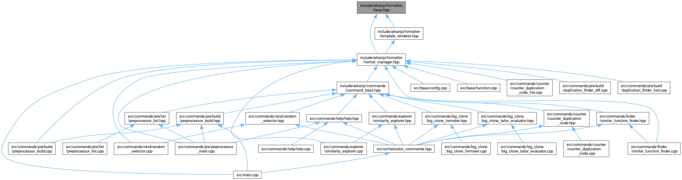
+ This graph shows which files directly or indirectly include this file:

Go to the source code of this file.

Classes

class  IFormatter
 
class  ConsoleFormatter
 

Typedefs

using StyleMap = std::unordered_map<std::string, Utils::COLOR>
 
using RowColorFn = std::function<Utils::COLOR(size_t)>
 

Enumerations

enum class  Format { TEXT , JSON , AUTO }
 

Typedef Documentation

◆ RowColorFn

using RowColorFn = std::function<Utils::COLOR(size_t)>

Definition at line 16 of file base.hpp.

◆ StyleMap

using StyleMap = std::unordered_map<std::string, Utils::COLOR>

Definition at line 15 of file base.hpp.

Enumeration Type Documentation

◆ Format

enum class Format
strong
Enumerator
TEXT 
JSON 
AUTO 

Definition at line 9 of file base.hpp.