Arkanjo 0.2
A tool for find code duplicated functions in codebases
Loading...
Searching...
No Matches
options_collector.hpp File Reference
#include <arkanjo/cli/parser_options.hpp>
#include <arkanjo/orchestrator.hpp>
#include <string>
#include <vector>
+ Include dependency graph for options_collector.hpp:
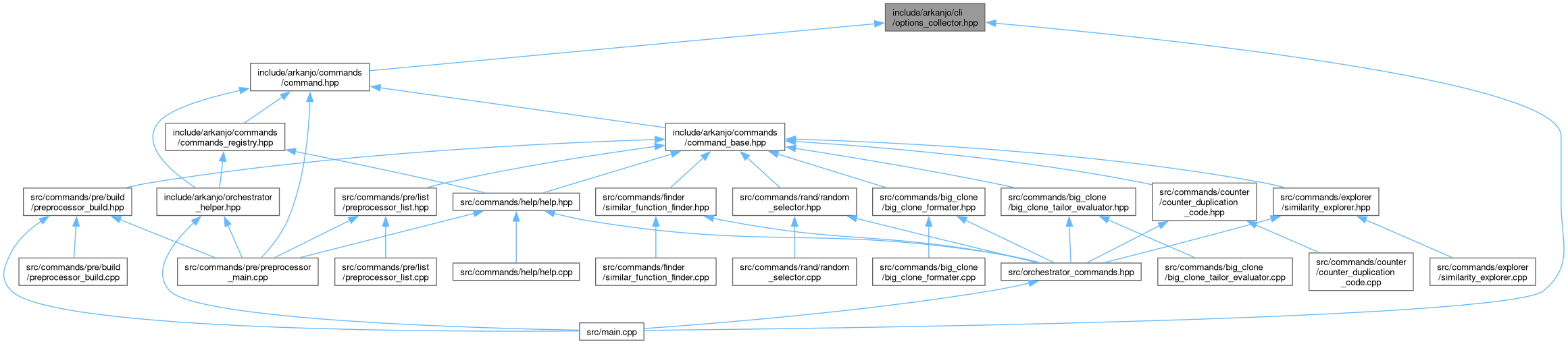
+ This graph shows which files directly or indirectly include this file:

Go to the source code of this file.

Classes

class  OptionsCollector