Arkanjo 0.2
A tool for find code duplicated functions in codebases
Loading...
Searching...
No Matches
os_utils.hpp File Reference

utility functions More...

#include <algorithm>
#include <cstdlib>
#include <fcntl.h>
#include <iomanip>
#include <iostream>
#include <sstream>
#include <string>
#include <vector>
+ Include dependency graph for os_utils.hpp:
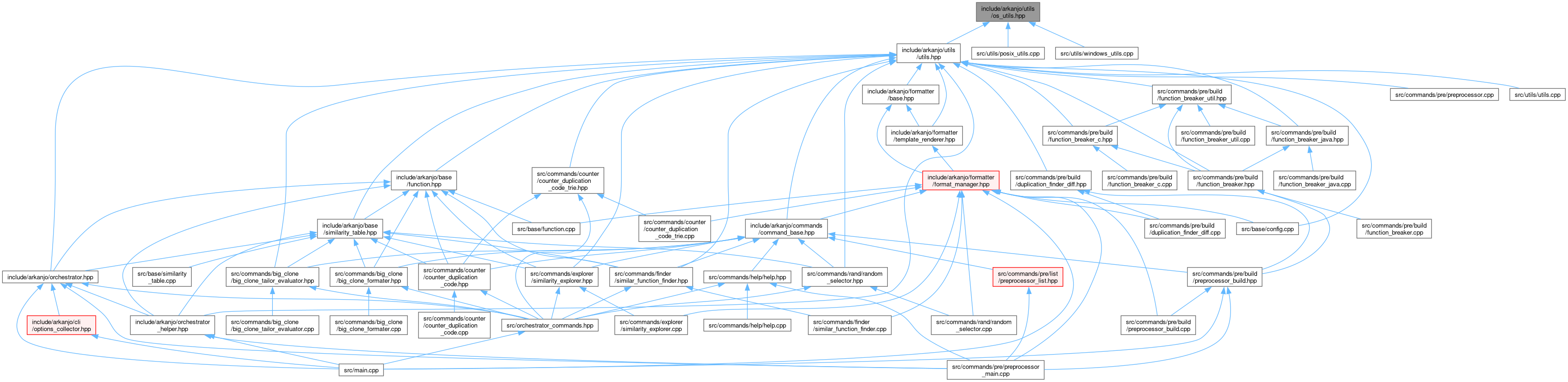
+ This graph shows which files directly or indirectly include this file:

Go to the source code of this file.

Classes

class  UtilsOSDependable
 

Detailed Description

utility functions

Provides OS-dependent implementations for systems, including terminal color detection and conversion utilities.

Definition in file os_utils.hpp.