Arkanjo 0.2
A tool for find code duplicated functions in codebases
Loading...
Searching...
No Matches
path.hpp File Reference

Path abstraction for temporary codebase. More...

#include <algorithm>
#include <cassert>
#include <string>
#include <vector>
#include <filesystem>
+ Include dependency graph for path.hpp:
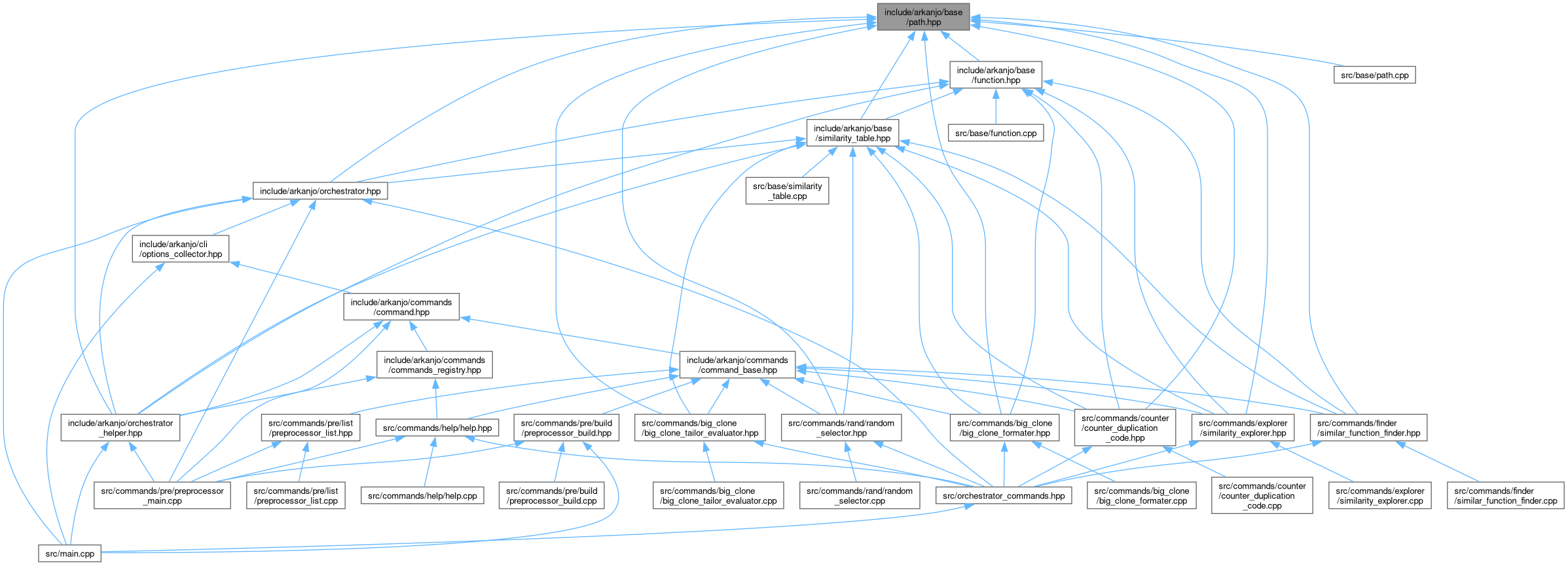
+ This graph shows which files directly or indirectly include this file:

Go to the source code of this file.

Classes

class  Path
 Path manipulation class for tool-specific directory structure. More...
 

Detailed Description

Path abstraction for temporary codebase.

Provides path manipulation utilities specific to the tool's directory structure. Handles paths without requiring actual file system access. Contains the abstraction of a path to a function in the temporary code base. Useful for elements that does not need to, in fact, read the files in the temporary codebase.

Definition in file path.hpp.